Robot Intro Robot Star

SCRIBBLZ

Make your window drawing dreams come true!
Meet the robot that turns your glass surfaces into infinite canvases.
Wireless control. Suction-powered agility. Pure creativity.

Impeller Drawing Wheels Drawing

The Project

OUR GOAL

To design and build an autonomous robot capable of navigating vertical glass surfaces and creating precise drawings based on user input.

Interactive 3D Model - Drag to rotate, scroll to zoom

1

Suction System

High-powered custom impeller creates negative pressure for reliable adhesion to glass.

2

Wall Driving

Omni-wheel drivetrain enables holonomic motion for precise maneuvering in any direction.

3

Drawing Mechanism

Servo-operated marker lift allows for minimal erasure and complex, disconnected strokes.

4

Auto Docking

Computer vision guided return-to-home sequence for efficent energy usage.

MOTIVATIONS

Our project was driven by three main pillars of motivation: Purpose, Novelty, and Longevity.

1

Purpose

Not wanting to make something just for the sake of making, we decided to be ambitious when choosing a project. So when we were inspired by existing wall-climbing bots, we wondered: How can we give it purpose? That’s when the idea of Scribblz came to life.

2

Novelty

Our team didn’t just want to make, we wanted to create. Our vision for Scribblz was not only to captivate surrounding people, but be completely unique. Scribblz embodies all of our inspirations and engineering journeys, amplifying a beautiful blend of diversity.

3

Longevity

Building on top of our previous two motivations, we wanted Scribblz to last long after we finished the course. We designed it around being lightweight and easy to maintain. Our hope is that even once we’re gone from campus, our legacy can continue through other people.

Design Process + Tradeoffs

Sprint Progression

*More information included in subsections

1

Sprint 1

Decide on drivetrain and suction method
Component selection, PCB schematic
Path following, software architecture and Arduino firmware

2

Sprint 2

Path following, software architecture and arduino firmware
Mechanical Optimization
PCB layout

3

Sprint 3

Impeller optimization
Robot localization
Full integration/cleanup

Challenges and Tradeoffs

*More information included in subsections

1

Mechanical

The chassis design needs high enough friction to reduce slippage, while not having so much that it doesn’t move (necessary for localization). Impacted by the skirt material, wheel placement, and impeller design.

2

Electrical

Instead of trying to fix our failed PCB design, we pivoted to just using the Arduino Nano and prioritizing a working prototype.

3

Software/Firmware

Localizing the robot is one of the largest challenges due to slippage. With slippage, wheel encoders were not effective. Instead, we localize the robot by using a LiDAR from the docking station.

4

Overall

To prevent slippage, we have heavy weight constraints due to the force of gravity being a problem. This is the reason we attempted designing a compact, custom PCB. All other design decisions were made for the bot to be light as possible.

Robot Gallery

Final System

Watch as SCRIBBLZ brings art to vertical surfaces!
With a custom impeller design and omniwheels arranged in a kiwi-drive, our Nano-controlled robot creates a vacuum to suction itself to a vertical window and is capable of driving in any direction. At its head is a dry-erase marker which toggles up and down to draw lines. Teleop commands are sent through our interface and communicated wirelessly to the RaspPi on the docking station. Once it’s finished doodling, the bot docks until the next command is issued.

Robot Design

How We Built It

Mechanical Design

🔧
⚙️

Deep dive into our mechanical design. The CAD, the chassis, custom parts, and how we made the impeller suction system work!

Full Details

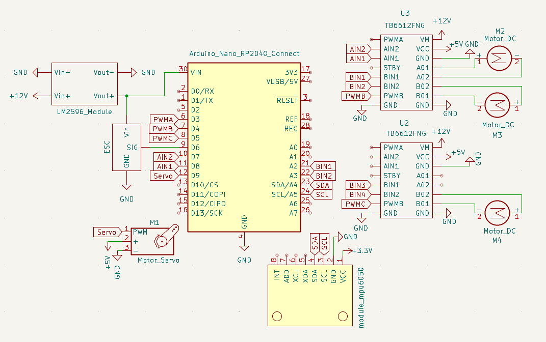
Electrical Design

Electrical Schematic

Our custom PCB, microcontroller choice, sensors, and power system. The full schematic and electrical analysis!

Full Details

Software & Firmware

ROS Architecture

The brains of the operation! Main logic, RaspPi control, wireless communication, and the code architecture that brings it all together.

Full Details

System Diagram + Data/Energy Flow

Hover over the boxes and arrows for more information!

Bill of Materials

Complete list of components and materials used in the SCRIBBLZ project. Free or discounted items have an estimated ~$ cost.

Mechanical Components

Item Quantity Cost
Plastic Straw 1 $0.02
Dry Erase Marker 1 ~$2.00
Brushless Motor 1 ~$9.75
Omni Wheels 3 $13.77
Grip Spray 1 $18.99
Rotary Electrical Contact 1 $36.94
Micro DC Gear Motor 3 $38.97

Electrical Components

Item Quantity Cost
Buck Converter 1 $1.30
6-Axis IMU 1 ~$11.06
Servo Motor 1 $2.33
Motor Driver 1 $2.62
40A Brushless ESC 1 $12.99
Power Supply 1 $56.99

Software/Firmware

Item Quantity Cost
Arduino Nano ESP32 1 ~$18.30
LiDAR 1 ~$60.00
RaspPi 4B 1 ~$63.29

Combined

Budget Estimated Total Cost Remaining
$250 $319.02 $-69.02

More Resources